关于发行80周年校庆纪念版教工校园卡的通知
发布日期:2020-08-26
全体教职工:
为庆祝北京理工大学建校80周年,学校推出校庆纪念版教工校园卡,全校在职教工(AB系列、博士后)可在2020年12月31日前自愿、免费更换校庆纪念版校园卡,具体如下。
一、线上申请及更新照片
登录北京理工大学综合信息服务平台(http://online.bit.edu.cn)—幸福北理,搜索“80周年校庆纪念版校园卡申请”并按照要求填写相关信息及更换照片。为保证校庆纪念版校园卡的卡面美观、提升照片辨识度,校园卡卡面印制的个人照片将统一使用白色背景。各位教职工可在综合信息服务平台-个人信息管理下核对照片,如对本人的照片不满意或照片背景不符合要求可对照片进行更换。
携带本人身份证至校内免费自助拍照机(中关村校区教师服务大厅、良乡校区行政楼103室)拍摄照片,拍摄后的照片将自动更新学校数据中心内本人照片,并可用于印制校园卡。为保证照片正确更新,请在申请前完成照片拍摄,并在综合信息服务平台-个人信息管理页面进行确认照片已更新。
二、换卡安排
9月7日起,学校将在两校区同时进行校园卡更换工作,在职教职工可按照所在单位的时间安排通过综合信息服务平台进行申请。根据疫情防控要求,请各位教职工务必在综合信息服务平台收到系统确认通知后,按照预约的取卡日期和校区,持本人校园卡至校园卡服务中心办理更换业务,原校园卡将同时由校园卡服务中心收回。
校园卡服务中心地址及联系电话:
中关村校区教工食堂二层 68915068;
良乡校区行政楼104 81384714。
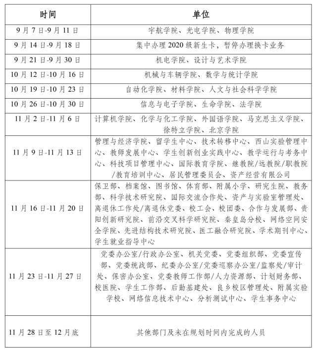
各单位换卡时间安排如下:


80周年校庆纪念版教工校园卡
学生事务中心
2020年8月26日
